网站首页
部门概况
规章制度
办事指南
党建工作
下载专区
工培中心
下蜀林场
联系我们
部门简介
领导分工
机构设置
设备采购与管理
实验室管理
实验室安全
白马基地
工程培训中心
下蜀林场
设备采购与管理
实验室管理
实验室安全
白马基地
工程培训中心
下蜀林场
实基处党支部
工培中心党支部
下蜀林场党支部
设备采购与管理
实验室管理
实验室安全
白马基地
工程培训中心
下蜀林场
设备管理科
实验室管理科
实验室技术安全科
白马基地建设管理科
下蜀林场办公室
采购公告
您现在的位置:
首页
>> 设备管理 >> 信息公告 >> 采购公告
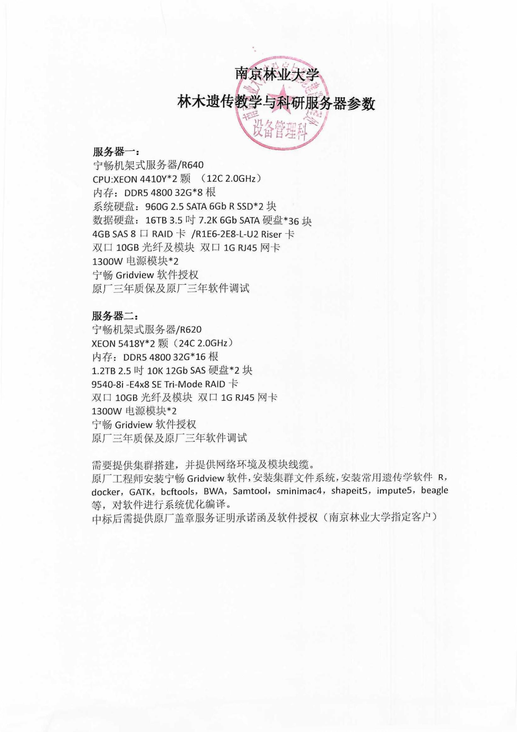
服务器(NJFUSB-X2025-026)
[ 时间:2025-11-06 点击:次 ]
网站首页
部门概况
规章制度
办事指南
党建工作
下载专区
联系我们
版权所有 © 2011-2021 南京林业大学实验室与基地建设管理处 保留所有权利